المقدمة
في المقال ده، هنشرح أكواد الحالة (Status Codes) اللي بتُستخدم في الـ REST APIs بشكل مبسّط وسهل. أكواد الحالة دي بتساعد في توضيح حالة الطلب اللي بيتبعت من العميل (Client) للسيرفر (Server)، وبتسهّل عملية التواصل بينهم.
سواء كان الطلب ناجح أو فشل، الأكواد دي بتوفر معلومات مهمة عن اللي حصل بالتفصيل. هنتناول الأكواد الأشهر والأكتر استخدامًا في الـ REST APIs زي 200 OK، 404 Not Found، و500 Internal Server Error، وهنتعلم إمتى ومتى نستخدم كل كود في التطبيقات اللي بنطوره.
Status Codes (200)
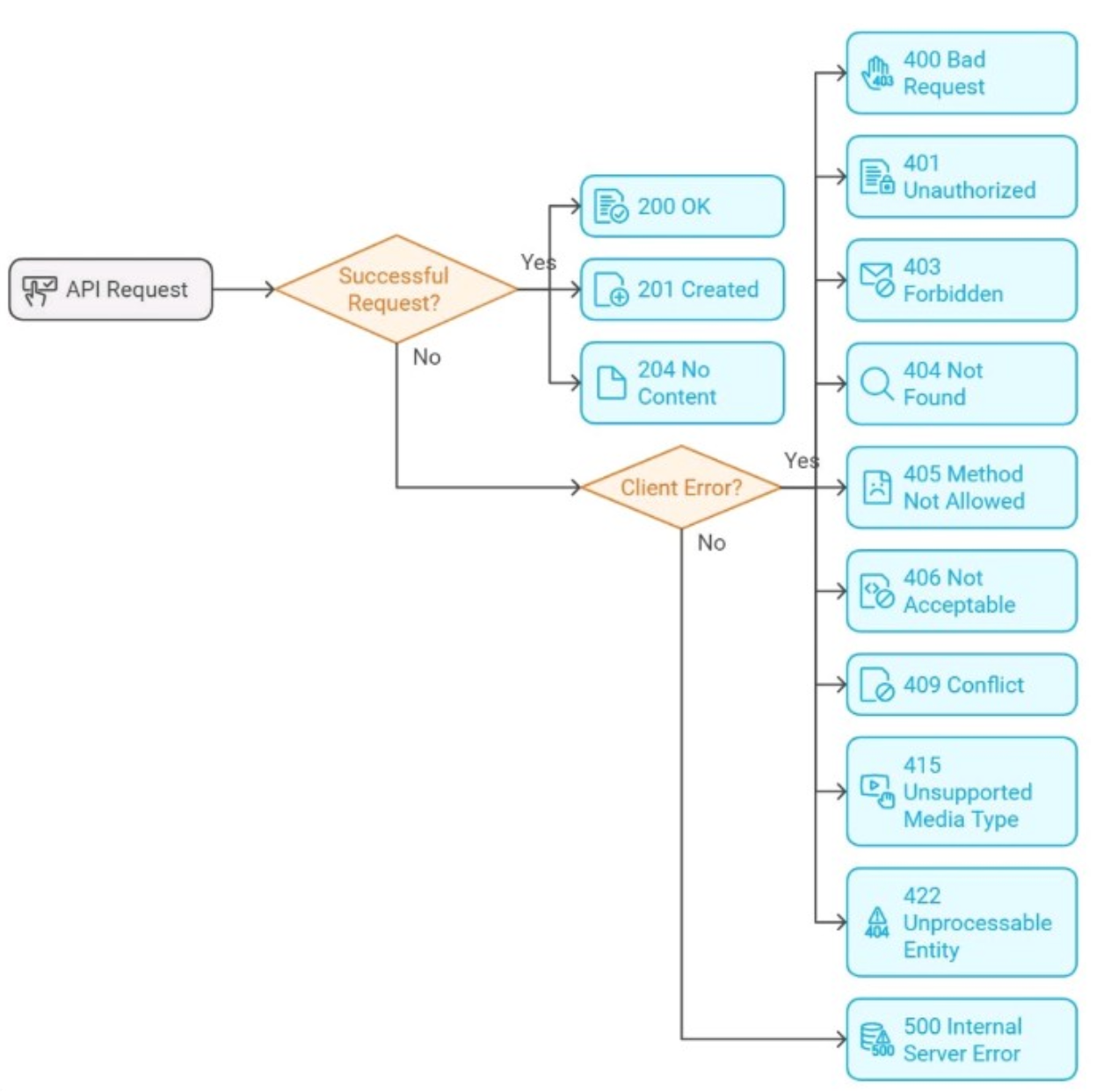
الـ 200 OK:
معناه: الطلب نجح وكل شيء تمام.
امتى يستخدم: لما يطلب العميل (Client) معلومات أو بيانات من السيرفر ويرجعله البيانات بشكل صحيح.
الـ 201 Created:
معناه: الطلب نجح ونتج عنه إنشاء شيء جديد.
امتى يستخدم: لما العميل يرسل طلب لإنشاء عنصر جديد زي مستخدم أو منتج، والسيرفر يرد بأن العنصر الجديد تم إنشاؤه بنجاح.
الـ 204 No Content:
معناه: الطلب نجح لكن مفيش بيانات ترجع.
امتى يستخدم: لما الطلب تم بنجاح لكن مفيش حاجة ترجع زي لما تحذف عنصر مثلاً.
Status Codes (400)
الـ 400 Bad Request:
معناه: الطلب اللي بعتته فيه حاجة غلط.
امتى يستخدم: لما العميل يبعث بيانات ناقصة أو غير صحيحة، زي لما يبعت طلب تسجيل بس من غير الباسورد.
الـ 401 Unauthorized:
معناه: العميل غير مصرح له بالوصول.
امتى يستخدم: لما العميل يحاول يوصل لحاجة محتاجة تسجيل دخول أو صلاحيات معينة وهو مش مسجل أو مفعل الصلاحيات المطلوبة.
الـ 403 Forbidden:
معناه: السيرفر فاهم الطلب لكن رافضه.
امتى يستخدم: لو العميل معاه صلاحيات للوصول لبعض البيانات لكنه بيحاول يوصل لحاجة مش مسموح ليه بيها.

الـ 404 Not Found:
معناه: العنصر اللي بتدور عليه مش موجود.
امتى يستخدم: لما العميل يحاول يوصل لحاجة مش موجودة زي صفحة أو بيانات مفقودة.
الـ 405 Method Not Allowed:
معناه: الطريقة المستخدمة في الطلب مش مسموح بيها.
امتى يستخدم: لما العميل يحاول يستخدم طريقة زي PUT أو DELETE في مكان بيقبل مثلاً GET بس.
الـ 406 Not Acceptable:
معناه: السيرفر مش قادر يرجع البيانات بالتنسيق المطلوب.
امتى يستخدم: لما العميل يطلب بيانات بتنسيق معين زي XML لكن السيرفر مش بيدعم التنسيق ده.
الـ 409 Conflict:
معناه: فيه تعارض في الطلب.
امتى يستخدم: لما العميل يحاول يعمل حاجة والبيانات الحالية تتعارض مع اللي موجود، زي محاولة إنشاء مستخدم بنفس الإيميل الموجود.
الـ 415 Unsupported Media Type:
معناه: نوع البيانات اللي بعتها العميل مش مدعوم.
امتى يستخدم: لما العميل يبعث بيانات بنوع غير معروف أو غير مدعوم زي ملف بصيغة غلط.
الـ 422 Unprocessable Entity:
معناه: السيرفر فاهم البيانات اللي بعتها لكن مش قادر ينفذ الطلب بسبب خطأ في البيانات.
امتى يستخدم: لما العميل يبعت بيانات صياغتها صحيحة لكن فيها مشكلة زي قيمة غير صحيحة لعنصر معين.
Status Codes (500)
الـ 500 Internal Server Error:
معناه: حصل خطأ غير متوقع في السيرفر.
امتى يستخدم: لما يحصل مشكلة غير متوقعة أو خطأ في الكود على السيرفر مش معروف سببه.
في الختام
الأكواد دي بتسهّل على العميل والسيرفر يفهموا بعض بشكل أوضح، ولما السيرفر يبعت أي كود منهم، العميل بيقدر يفهم بسهولة إيه المشكلة أو إيه اللي حصل.
Discussion